jinnianhui今年会
首页
jinnianhui今年会
学院简介
现任领导
组织机构
本科教育
研究生教育
导师队伍
培养工作
科学研究
学生工作
学工动态
共青团工作
心理健康
招生就业
奖助贷补
党群工作
组织机构
工作动态
技能中心
概况
实验资源
实验教学
实验室开放
资源下载
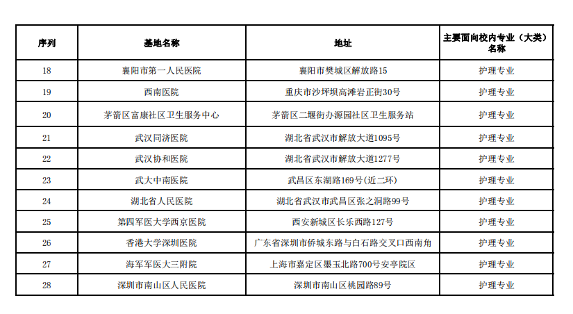
今年会官方网站护理专业实习基地一览表(本科生)
2023-10-18 15:13
jinnianhui今年会教学科研办
【
关闭窗口
】
版权所有:中国·今年会-www.jinnianhui.com|官方网站 邮编:442000 联系电话:0719-8891111
通讯地址:今年会官方网站人民南路30号